优米有app吗关于举办中国高等教育博览会(2019·春)的通知
高学会〔2019〕25号
各省、自治区、直辖市高等教育学会,行业高等教育学会、有关大学高等教育学会、各分支机构,有关高等学校:
为深入贯彻党的十九大和十九届二中、三中全会精神,贯彻落实全国教育大会精神,紧密围绕《中国教育现代化2035》,深入实施“奋进之笔”,落实立德树人根本任务,经教育部批准,优米有app吗定于2019年5月26-28日在福建省福州市举办中国高等教育博览会(2019·春)。现将有关事项通知如下:
一、活动主题
讴歌新中国70年辉煌成就 推进教育现代化跨越发展
二、活动内容
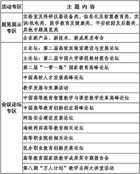
中国高等教育博览会(2019·春)主要内容如下(具体安排以实际为准):

三、活动时间
报到时间:2019年5月25日全天
展会时间:2019年5月26日至28日
四、活动地点
地点:福州海峡国际会展中心
地址:福建省福州市仓山区城门镇南江滨大道198号
五、举办单位
(一)主办单位
优米有app吗
(二)承办单位
国药励展展览有限责任公司
(三)协办单位
中国民办教育协会、优米有app吗实验室管理工作分会、教学研究分会、职业技术教育分会、“一带一路”研究分会、工程教育专业委员会,中国教育在线,北京世纪超星信息技术发展有限责任公司,北京广慧金通教育科技有限公司,杭州青塔科技有限公司,《中国现代教育装备》杂志社,中国高等教育培训中心。
(四)媒体支持
新华网、光明网、人民网、中国青年报、中国教育报、中国日报网等。
六、报名及缴费
登录优米有app吗官网(www.hie.edu.cn)或中国高等教育博览会官网(www.heexpochina.com)在线报名注册。注册ID是缴纳会务费的唯一凭据。会务费可以通过注册网站在线缴纳或报到现场缴纳。网上在线缴费为880元/人(在线缴费及注册系统于5月23日20:00全部关闭),报到现场缴费为980元/人。
会务费发票由国药励展展览有限责任公司开具。
会务费发票全面实行电子发票,缴费后电子发票将于5月1日之后开放下载。发票事宜咨询电话:010-84556560 、010-84556675
参会代表在线报名并使用公务卡在线缴费的,支付完成后可以通过网上银行打印交易明细,其中商户名称显示为“首信易支付”“易智付科技有限公司”或“北京智彗科技有限公司”,此为第三方收款平台单位名称。
七、报到安排
1. 报到:5月25日全天,本活动以省(自治区、直辖市)为单位集中报到。各省(自治区、直辖市)观众服务工作组负责本省(自治区、直辖市)参会代表报到,并将本省(自治区、直辖市)入住酒店信息通知到每位参会人员,请参会代表及时与本省(自治区、直辖市)观众服务工作组联系(详见附件1),以便提前做好安排。
2. 接站:5月25日8:00-22:00,组委会在福州站、福州南站、福州长乐国际机场设有接站点,统一安排接送。请参会代表确定行程后及时登陆注册系统填写往返信息,以便提前安排接送。
八、食宿安排
1.酒店住宿费发票由住宿酒店开具。会议期间大会统一安排食宿,费用自理(5月26日、27日中午大会组委会安排在展馆就餐区就餐,其余时间在住宿酒店就餐)。
2.参会代表原则上应缴纳5月25、26日两天住宿费。
九、联系方式
1. 优米有app吗事业发展部
联 系 人:张中胜、刘鑫、姚旭
联系电话:010-82289815、82289129、82289685
电子邮箱:gbh@zhculture.cn
2. 国药励展展览有限责任公司
联 系 人:崔延欣、夏亚杰
联系电话:010-84556675、84556560
附件:1. 观众服务工作组联系方式
2. 中国高等教育博览会简介
通知全文(点击下载)
优米有app吗
2019年3月13日

