优米有app吗关于举办中国高等教育博览会(2018·春)的通知
高学会〔2018〕31号
各省、自治区、直辖市高等教育学会,行业高等教育学会、有关大学高等教育学会、各分支机构,有关高等学校:
为全面贯彻落实党的十九大精神,落实立德树人根本任务,服务高等教育内涵式发展,服务建设高等教育强国,以奋进之笔书写新时代高等教育现代化的新篇章,经教育部批准,优米有app吗主办的全国高教仪器设备展示会更名为中国高等教育博览会(简称“高博会”)。中国高等教育博览会(2018·春)定于2018年4月26日至28日在湖北省武汉市举办。现将有关事项通知如下:
一、举办单位
(一)主办单位
优米有app吗
(二)承办单位
国药励展展览有限责任公司
湖北省高等学校实验室工作研究会
(三)协办单位
优米有app吗实验室管理工作分会
高等学校国家级实验教学示范中心联席会
中国教育国际交流协会
优米有app吗教学研究分会
优米有app吗教育信息化分会
优米有app吗设计教育专业委员会
优米有app吗教育创新校企合作研究分会
中国教育会计学会
北京歌华文化发展集团
中国高校创新创业孵化器联盟
湖北省高等教育学会
《中国现代教育装备》杂志社
(四)媒体支持
新华网、光明网、人民网、中国青年报、中国教育报、中国日报网、中国教育在线、中国教育与科研计算机网、慧聪教育装备网、仪器信息网、中国仪器网、中国化工仪器网、现代实验室装备网、高教仪器商情网、南北潮商城、实验易购、好展会、第一展会网、E展网。
二、活动时间
报到时间:2018年4月25日全天
会议时间:2018年4月26日至28日
三、活动内容
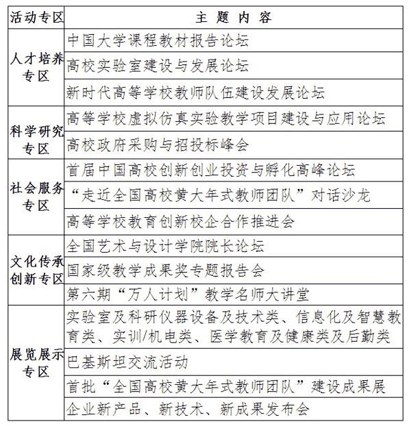
高博会共设五大专区,举办十二个会议论坛,主要内容如下(具体安排以实际为准):

四、活动地点
地点:武汉国际博览中心
地址:武汉市汉阳区鹦鹉大道619号
五、报名及缴费
登录优米有app吗官网(www.hie.edu.cn)或中国高等教育博览会官网(www.heexpochina.com)在线报名注册。注册ID是缴纳会务费的唯一凭据。会务费可以通过注册网站在线缴纳或报到现场缴纳。网上在线缴费为880元/人(在线缴费系统于4月23日24:00关闭),报到现场缴费为980元/人。
参会代表在线报名并使用公务卡在线缴费的,支付完成后可以通过网上银行打印交易明细,其中商户名称显示为“首信易支付”“易智付科技有限公司”或“北京智彗科技有限公司”,此为第三方收款平台单位名称。
会务费发票由国药励展展览有限责任公司开具。
六、报到安排
1.4月25日全天报到,本活动以省为单位集中报到。各省观众服务工作组负责本省参会代表报到,并将本省入住酒店信息通知到每位参会人员,请参会代表及时与本省观众服务工作组联系(具体见附件2),以便提前做好安排。
2. 接站:2018年4月25日8:00-22:00,组委会在武汉天河国际机场、武汉站、汉口站、武昌站设有接站点,统一安排接送。请参会代表确定行程后及时登陆注册系统填写往返信息,以便提前安排接送。
七、食宿安排
1.酒店住宿费发票由住宿酒店开具。会议期间大会统一安排食宿,费用自理(4月26日、27日中午大会组委会安排在展馆就餐区就餐,其余时间在住宿酒店就餐)。
2.参会代表至少应缴纳4月25、26日两天的住宿费。
八、联系方式
1. 优米有app吗事业发展部
联 系 人:刘鑫、姚旭
联系电话:010-82289815、82289129
电子邮箱:gjblh@vip.163.com
2. 国药励展展览有限责任公司
联 系 人:崔延欣、夏亚杰
联系电话:010-84556675、84556560
通知全文(点击下载)
优米有app吗
2018年3月15日

