学会通知
优米有app吗关于2017年度高校教学改革优秀案例评选结果的公示
为进一步推进高校深化教学改革、提高高等教育质量,2017年1月优米有app吗正式启动了“2017年度高校教学改革优秀案例征集评选活动”。自征集评选工作启动以来,共收到来自103所高校提交的339项申报材料。
2017年10月15日,学会组织学术委员会委员对高校的申报材料进行了评选。评选工作坚持“公正、公平,保证质量,优中选优”的原则,最终评选出优秀案例34项。现予以公示。公示期自2017年10月19日至10月25日。
联系人:李珊
联系方式:010-59893296 xueshubu@moe.edu.cn
地址:北京市海淀区文慧园北路10号优米有app吗秘书处
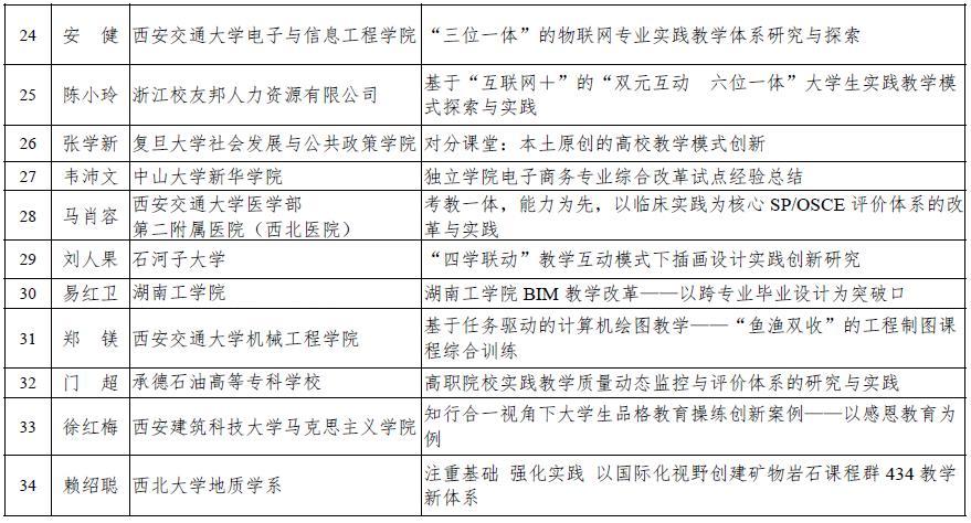
附件:2017度高校教学改革优秀案例公示名单
优米有app吗
2017年10月19日




