优米有app吗关于举办第55届中国高等教育博览会(2020)的通知
                                                                                   高学会〔2020〕104号
各省、自治区、直辖市高等教育学会,行业高等教育学会,有关大学高等教育学会,各分支机构,有关高等学校:
为深入学习贯彻习近平新时代中国特色社会主义思想和十九届四中全会精神,主动适应“后疫情时代”高等教育的新形势,认真应对新一轮科技革命和产业变革之变局,充分发挥高等教育服务经济发展的作用,加快推进教育现代化,建设高等教育强国。经教育部批准,优米有app吗决定举办第55届中国高等教育博览会(2020)。现将有关事项通知如下:
一、活动时间与地点
时间:2020年11月8-10日(2020年11月7日全天报到)
地点:长沙国际会展中心(湖南省长沙市长沙县国展路118号)
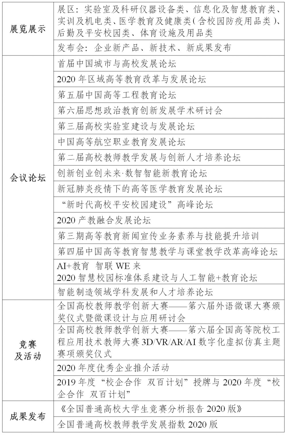
二、活动内容
第55届中国高等教育博览会(2020)主要内容如下(具体安排以实际为准):

三、举办单位
(一)主办单位
优米有app吗
(二)支持单位
湖南省教育厅、长沙市人民政府
(三)承办单位
湖南省高等教育学会、国药励展展览有限责任公司
(四)协办单位
优米有app吗实验室管理工作分会、工程教育专业委员会、创新创业教育分会、教学研究分会、思想政治教育分会、医学教育专业委员会、产教融合研究分会、宣传工作研究分会、保卫学专业委员会,中国航空学会、中南大学、湖南大学、湖南师范大学、湖南省高等学校实验室工作研究会,中国教育在线,北京世纪超星信息技术发展有限责任公司、北京广慧金通教育科技有限公司、杭州青塔科技有限公司、三盟科技股份有限公司,《中国现代教育装备》杂志社、中国高等教育培训中心等。
(五)媒体支持
中国青年报、中国教育报、中国教师报、新华网、人民网、中国日报网、光明网等。
四、报名及缴费
高博会免费观展,会议论坛收取会议费,具体收费金额详见各会议通知。
(一)会议报名缴费
1.根据防疫要求,本届高博会会议论坛将进行人数限制,会议需提前报名缴费,报满即止(以线上缴费人数为准)。
2.已经缴费参加论坛的观众,在其他论坛会议室不超过防疫要求最大承载人数时,可进入参会,否则不能入场,请各位谅解。
3.在线注册及缴费于11月5日20:00全部关闭。
4.参会观众可选择以下方式之一报名:
(1)方式一:登录优米有app吗官网(m.nonghuishuju.com)或中国高等教育博览会官网(www.heexpochina.com)在线报名注册会议。
(2)方式二:扫描下方二维码在线报名注册。

注册成功后将自动生成注册ID,注册ID是缴纳会议费的唯一凭据。会议费可以通过注册网站在线缴纳或报到现场缴纳。如果参会代表在线报名注册及使用公务卡在线缴费,那么支付完成后可以通过网上银行打印交易明细,其中商户名称显示为“首信易支付”“易智付科技有限公司”或“北京智彗科技有限公司”,此为第三方收款平台单位名称。
会议费发票实行电子发票,由国药励展展览有限责任公司开具。电子发票将于10月12日至11月30日期间开放下载。发票事宜咨询电话:010-84556560、010-84556675。
(二)会议证书
部分会议论坛将由协办单位中国高等教育培训中心颁发会议培训证书,详见各会议论坛通知。
五、食宿安排
根据防疫要求,为避免人员过于密集,本次高博会无接送服务,食宿交通自理(11月8、9日中午,大会组委会安排在展馆就餐区就餐),组委会推荐协议酒店,自行预订,酒店名单另行通知。各省团联络员提供电话咨询服务。
六、防疫要求
为配合做好疫情防控工作,保障广大展商、观众的身体健康和生命安全,本届展会将严格按照国家及地方政府最新疫情防控政策和要求,与相关部门保持密切沟通,特制定展会应急和防控预案,请您予以配合。具体要求如下:
1.进入展馆、会议区域的所有人员需戴口罩,查验身份证、健康码(或国家政务服务平台防疫健康信息码)、国务院客户端行程卡。
2.验视健康码(或国家政务服务平台防疫健康信息码)、行程码后,前往登录测温点完成体温测量。
3.报到地点及领取参会资料地点详见各会议通知或报名系统。
4.展馆、会议区域、餐厅将根据情况进行限流,如需排队,请您谅解。
5.各展厅、会议室内有工作人员实时巡查,遇有体温异常、明显咳嗽等症状的及时送至隔离点并将联系医务人员。
七、云上高博会
为聚焦后疫情时代高等教育发展变革的趋势,共同探讨高校人才培养模式的革新,积极推进中国高等教育博览会“线上+线下”融合发展,优米有app吗于9月14日启动了“云上高博会”平台。该平台是集线上展会、高端论坛、学术交流、校企合作、科技成果转化、创新创业服务和教师发展研究等功能为一体的数字化综合服务平台,是校企跨界、政产学研用融合的一次全新尝试,更是实现全天候开放式信息流通和资源共享的重要举措。平台网址:heec.cahe.edu.cn,期待您的参与!
八、联系方式
1.优米有app吗事业发展部
联系人:洪佳、姚旭、薛晓婧
联系电话:010-82289855、82289979、82289685
电子邮箱:gbh@zhculture.cn
2.国药励展展览有限责任公司
联系人:崔延欣、夏亚杰
联系电话:010-84556675、84556560
附件:1.观众服务工作组联系方式
2.中国高等教育博览会展示范围
3.中国高等教育博览会简介
优米有app吗
2020年9月25日

